| parent folder | - | - |
| DIR | 103197_Greenwood Chronicles/ | 104008 | 2025-09-17 20:25:38 |
| DIR | 48818_Wolfe Family Adventures/ | 99432910 | 2025-08-25 20:24:26 |
| DIR | 48906_Izzy's Story/ | 12713181 | 2025-07-26 12:33:24 |
| DIR | 49499_Wolfe Family/ | 20964621 | 2025-07-26 04:51:04 |
| DIR | 49540_Various Accessories for all/ | 247916 | 2025-07-26 04:23:32 |
| DIR | 49541_Sketches/ | 4482883 | 2025-07-26 11:52:05 |
| DIR | 49602_Clothes/ | 4427683 | 2025-07-26 03:31:27 |
| DIR | 49660_One-off Stories/ | 7956517 | 2025-07-26 06:14:47 |
| DIR | 51781_Fan Art )/ | 12179626 | 2025-07-24 18:27:45 |
| DIR | 52050_Just Random Things/ | 55553351 | 2025-07-24 12:25:28 |
| DIR | 53715_Other_Minor Character Reference Sheets/ | 3698110 | 2025-07-23 09:18:05 |
| DIR | 59086_Two Hearts, One Choice/ | 1212362 | 2025-07-19 10:22:51 |
| DIR | 59194_Alternate Reality/ | 218970 | 2025-07-19 08:01:10 |
| DIR | 62143_Izzy, Jag and Family/ | 169566 | 2025-07-17 17:02:54 |
| DIR | 62208_Squirrel Love/ | 510914 | 2025-07-17 16:13:41 |
| DIR | 63977_Dawn_Dawn-Tiger Family Reference Sheets/ | 2475526 | 2025-07-20 06:44:41 |
| DIR | 7 Years Cubnapped/ | 1383428 | 2022-11-23 04:51:54 |
| DIR | Alternate Reality/ | 211349 | 2022-11-23 04:52:03 |
| DIR | Clothes/ | 68536 | 2025-07-05 01:53:43 |
| DIR | Dawn_Dawn-Tiger Family Reference Sheets/ | 1761607 | 2022-11-23 04:53:28 |
| DIR | Fan Art :)/ | 9603100 | 2023-04-09 21:08:07 |
| DIR | Fang and Vapor/ | 82703343 | 2025-07-05 01:53:43 |
| DIR | Izzy's Story/ | 3430172 | 2025-07-05 01:53:44 |
| DIR | Izzy, Jag and Family/ | 165712 | 2022-11-23 04:56:55 |
| DIR | Just Random Things/ | 55485407 | 2023-06-11 21:12:21 |
| DIR | Mindy's Poor Choices/ | 385580 | 2022-11-23 04:57:38 |
| DIR | Minor Character Reference Sheets/ | 1725922 | 2022-11-23 04:57:44 |
| DIR | One-off Stories/ | 7886715 | 2025-07-05 01:53:43 |
| DIR | Other_Minor Character Reference Sheets/ | 1946197 | 2022-11-23 04:58:00 |
| DIR | Sketches/ | 2635225 | 2025-07-05 01:53:44 |
| DIR | Squirrel Love/ | 419800 | 2022-11-23 04:58:06 |
| DIR | Two Hearts, One Choice/ | 781444 | 2022-11-23 04:58:22 |
| DIR | Various Accessories for all/ | 20666 | 2025-07-05 01:53:44 |
| DIR | Wolfe Family Adventures/ | 8272301 | 2023-08-18 21:07:35 |
| DIR | Wolfe Family/ | 12183390 | 2025-07-05 01:53:44 |
| - | $500 Mister or I call the Police ;).json | 16452 | 2018-11-23 11:08:25 |
| - | $500 Mister or I call the Police ;)[0].png | 222091 | 2018-11-23 11:08:24 |
| - | $500 Mister or I call the Police ;)[1].png | 222479 | 2018-11-23 11:08:24 |
| - | $500 Mister or I call the Police ;)[2].png | 225611 | 2018-11-23 11:08:25 |
| - | $500 Mister or I call the Police ;)[3].png | 256044 | 2018-11-23 11:08:25 |
| - | 100 Watchers! Thank You!.json | 5828 | 2018-11-23 01:27:11 |
| - | 2162331_puffyfluffy_willow_s_house_first_floor_and_outside.json | 9146 | 2025-07-26 04:48:30 |
| - | 2162331_puffyfluffy_willow_s_house_first_floor_and_outside.png | 298844 | 2025-07-26 04:48:30 |
| - | 2162332_puffyfluffy_willow_s_house_second_floor.json | 9146 | 2025-07-26 04:48:30 |
| - | 2162332_puffyfluffy_willow_s_house_second_floor.png | 16954 | 2025-07-26 04:48:30 |
| - | 2166336_puffyfluffy_cain_and_izzy.json | 9095 | 2025-07-26 03:44:57 |
| - | 2166336_puffyfluffy_cain_and_izzy.png | 9108 | 2025-07-26 03:44:57 |
| - | 2166381_puffyfluffy_story_teaser.json | 5358 | 2025-07-26 03:44:11 |
| - | 2166381_puffyfluffy_story_teaser.png | 328313 | 2025-07-26 03:44:11 |
| - | 2170499_puffyfluffy_100_watches_-_derp_fang.json | 6729 | 2025-07-26 02:38:25 |
| - | 2170499_puffyfluffy_100_watches_-_derp_fang.png | 1427061 | 2025-07-26 02:38:25 |
| - | 2171133_puffyfluffy_vapor_s_parents_funeral_service.json | 7164 | 2025-07-26 02:28:45 |
| - | 2171133_puffyfluffy_vapor_s_parents_funeral_service.png | 157561 | 2025-07-26 02:28:45 |
| - | 2185571_puffyfluffy_stories.json | 5479 | 2025-07-25 23:01:43 |
| - | 2185571_puffyfluffy_stories.png | 231919 | 2025-07-25 23:01:43 |
| - | 2190800_puffyfluffy_banner.json | 8999 | 2025-07-25 21:36:08 |
| - | 2190800_puffyfluffy_banner.png | 268431 | 2025-07-25 21:36:08 |
| - | 2230623_puffyfluffy_ama_letters_1.doc | 31232 | 2025-07-25 11:06:23 |
| - | 2230623_puffyfluffy_ama_letters_1.json | 31165 | 2025-07-25 11:06:23 |
| - | 2245303_puffyfluffy_poor_pepper.json | 8366 | 2025-07-25 06:59:15 |
| - | 2245303_puffyfluffy_poor_pepper.png | 67664 | 2025-07-25 06:59:15 |
| - | 2245349_puffyfluffy_cake.json | 8366 | 2025-07-25 06:59:15 |
| - | 2245349_puffyfluffy_cake.png | 10842 | 2025-07-25 06:59:15 |
| - | 2279837_puffyfluffy_ages_in_stories_update.json | 7239 | 2025-07-24 22:26:09 |
| - | 2279837_puffyfluffy_ages_in_stories_update.png | 100019 | 2025-07-24 22:26:09 |
| - | 2287075_puffyfluffy_izzys_house_-_first_floor.json | 10330 | 2025-07-24 20:28:22 |
| - | 2287075_puffyfluffy_izzys_house_-_first_floor.png | 26284 | 2025-07-24 20:28:22 |
| - | 2287076_puffyfluffy_izzys_house_-_second_floor.json | 10330 | 2025-07-24 20:28:22 |
| - | 2287076_puffyfluffy_izzys_house_-_second_floor.png | 20576 | 2025-07-24 20:28:22 |
| - | 2297256_puffyfluffy_fucubable_magazine_01.json | 24339 | 2025-07-24 19:09:09 |
| - | 2297256_puffyfluffy_fucubable_magazine_01.png | 791663 | 2025-07-24 19:09:09 |
| - | 2299859_puffyfluffy_1977893_makoruu_color_me_lines_7_-_23_-_17_red_vagina.json | 19302 | 2025-07-24 17:10:03 |
| - | 2299859_puffyfluffy_1977893_makoruu_color_me_lines_7_-_23_-_17_red_vagina.png | 222479 | 2025-07-24 17:10:03 |
| - | 2299861_puffyfluffy_1977893_makoruu_color_me_lines_7_-_23_-_17_cum.json | 19302 | 2025-07-24 17:10:04 |
| - | 2299861_puffyfluffy_1977893_makoruu_color_me_lines_7_-_23_-_17_cum.png | 225611 | 2025-07-24 17:10:04 |
| - | 2299863_puffyfluffy__500_mister_or_i_call_the_police.json | 19302 | 2025-07-24 17:10:04 |
| - | 2299863_puffyfluffy__500_mister_or_i_call_the_police.png | 256044 | 2025-07-24 17:10:04 |
| - | 2299926_puffyfluffy_1977893_makoruu_color_me_lines_7_-_23_-_17_normal.json | 19302 | 2025-07-24 17:10:03 |
| - | 2299926_puffyfluffy_1977893_makoruu_color_me_lines_7_-_23_-_17_normal.png | 222091 | 2025-07-24 17:10:03 |
| - | 2323939_puffyfluffy_stories_in_folder.json | 6065 | 2025-07-24 11:15:54 |
| - | 2323939_puffyfluffy_stories_in_folder.png | 575684 | 2025-07-24 11:15:54 |
| - | 2330498_puffyfluffy_map_agrarerin_oceans.json | 13785 | 2025-07-24 09:22:20 |
| - | 2330498_puffyfluffy_map_agrarerin_oceans.png | 1646567 | 2025-07-24 09:22:20 |
| - | 2330500_puffyfluffy_map_agrarerin.json | 13785 | 2025-07-24 09:22:21 |
| - | 2330500_puffyfluffy_map_agrarerin.png | 5372610 | 2025-07-24 09:22:21 |
| - | 2334915_puffyfluffy_pregnancy.json | 7764 | 2025-07-24 08:10:38 |
| - | 2334915_puffyfluffy_pregnancy.png | 202512 | 2025-07-24 08:10:38 |
| - | 2349788_puffyfluffy_syringe_and_needle_in_nighttime_awakenings.json | 6730 | 2025-07-24 04:17:24 |
| - | 2349788_puffyfluffy_syringe_and_needle_in_nighttime_awakenings.png | 85660 | 2025-07-24 04:17:24 |
| - | 2382469_puffyfluffy_snail.json | 5476 | 2025-07-23 19:26:49 |
| - | 2382469_puffyfluffy_snail.png | 35393 | 2025-07-23 19:26:49 |
| - | 2445608_puffyfluffy_stories_page_word_and_character_count.json | 6631 | 2025-07-23 01:54:51 |
| - | 2445608_puffyfluffy_stories_page_word_and_character_count.png | 155398 | 2025-07-23 01:54:51 |
| - | 2464199_puffyfluffy_23.2_-_trick_or_treating_2018.doc | 30720 | 2025-07-22 23:38:48 |
| - | 2464199_puffyfluffy_23.2_-_trick_or_treating_2018.json | 28102 | 2025-07-22 23:38:48 |
| - | 2524607_puffyfluffy_current_ages_upto_story_26.json | 5767 | 2025-07-22 04:39:51 |
| - | 2524607_puffyfluffy_current_ages_upto_story_26.png | 341414 | 2025-07-22 04:39:51 |
| - | 2533841_puffyfluffy_tib_and_katia_crazy_family_tree.json | 7778 | 2025-07-22 02:21:59 |
| - | 2533841_puffyfluffy_tib_and_katia_crazy_family_tree.png | 25070 | 2025-07-22 02:21:59 |
| - | 2538966_puffyfluffy_tib_and_katia_family_tree_-_non-canon.json | 7510 | 2025-07-22 01:07:39 |
| - | 2538966_puffyfluffy_tib_and_katia_family_tree_-_non-canon.png | 181931 | 2025-07-22 01:07:39 |
| - | 2564176_puffyfluffy_evil_smiley_face_round_stickers-ra5e82c3af3944768995f28c88eb804a7_v9waf_8byvr_540.jpg | 46963 | 2025-07-21 18:04:30 |
| - | 2564176_puffyfluffy_evil_smiley_face_round_stickers-ra5e82c3af3944768995f28c88eb804a7_v9waf_8byvr_540.json | 5310 | 2025-07-21 18:04:30 |
| - | 2681527_puffyfluffy_izzy_s_psychological_admittance_form_pg_1.json | 9742 | 2025-07-20 04:42:48 |
| - | 2681527_puffyfluffy_izzy_s_psychological_admittance_form_pg_1.png | 62501 | 2025-07-20 04:42:48 |
| - | 2681528_puffyfluffy_izzy_s_psychological_admittance_form_pg_2.json | 9742 | 2025-07-20 04:42:48 |
| - | 2681528_puffyfluffy_izzy_s_psychological_admittance_form_pg_2.png | 66627 | 2025-07-20 04:42:48 |
| - | 2723679_puffyfluffy_current_ages_upto_story_32.json | 7322 | 2025-07-19 12:58:20 |
| - | 2723679_puffyfluffy_current_ages_upto_story_32.png | 621533 | 2025-07-19 12:58:20 |
| - | 2727964_puffyfluffy_shots_locations.json | 14655 | 2025-07-19 12:05:45 |
| - | 2727964_puffyfluffy_shots_locations.png | 51854 | 2025-07-19 12:05:45 |
| - | 2728601_puffyfluffy_medical_treatments.doc | 18944 | 2025-07-19 12:05:45 |
| - | 2728601_puffyfluffy_medical_treatments.json | 14655 | 2025-07-19 12:05:45 |
| - | 2739265_puffyfluffy_teaser.json | 4799 | 2025-07-19 09:35:47 |
| - | 2739265_puffyfluffy_teaser.png | 9650 | 2025-07-19 09:35:47 |
| - | 2739978_puffyfluffy_heart_rate_beep_-_normal_1_beep_per_2_seconds_with_oxygen_pump_and_ivac_pump_drip_long.json | 4673 | 2025-07-19 09:28:04 |
| - | 2739978_puffyfluffy_heart_rate_beep_-_normal_1_beep_per_2_seconds_with_oxygen_pump_and_ivac_pump_drip_long.mp3 | 1280626 | 2025-07-19 09:28:04 |
| - | 2760483_puffyfluffy_fang_s_tombstone.jpg | 38466 | 2025-07-19 05:50:42 |
| - | 2760483_puffyfluffy_fang_s_tombstone.json | 4536 | 2025-07-19 05:50:42 |
| - | 2783870_puffyfluffy_teaser2.json | 5203 | 2025-07-19 01:29:19 |
| - | 2783870_puffyfluffy_teaser2.png | 4431087 | 2025-07-19 01:29:19 |
| - | 2810930_puffyfluffy__fang_and_vapor_stories_image_for_inkbunny.json | 15191 | 2025-07-18 20:11:21 |
| - | 2810930_puffyfluffy__fang_and_vapor_stories_image_for_inkbunny.png | 45403 | 2025-07-18 20:11:21 |
| - | 2810931_puffyfluffy_pepperwolfe.jpg | 1007686 | 2025-07-18 20:11:21 |
| - | 2810931_puffyfluffy_pepperwolfe.json | 15191 | 2025-07-18 20:11:21 |
| - | 2828535_puffyfluffy_bedroommcmessybed.json | 4638 | 2025-07-18 16:47:36 |
| - | 2828535_puffyfluffy_bedroommcmessybed.png | 6525 | 2025-07-18 16:47:36 |
| - | 2952609_puffyfluffy_41_-_extended_life_-_chapter_06.json | 4922 | 2025-07-17 17:06:22 |
| - | 2952609_puffyfluffy_41_-_extended_life_-_chapter_06.txt | 204 | 2025-07-17 17:06:22 |
| - | 2952980_puffyfluffy_ages_speedsheet_statistics.json | 5537 | 2025-07-17 17:02:12 |
| - | 2952980_puffyfluffy_ages_speedsheet_statistics.png | 7492 | 2025-07-17 17:02:12 |
| - | 2958959_puffyfluffy_yup.json | 4579 | 2025-07-17 15:56:51 |
| - | 2958959_puffyfluffy_yup.png | 138655 | 2025-07-17 15:56:51 |
| - | 2987490_puffyfluffy_teaser.json | 4626 | 2025-07-17 10:09:35 |
| - | 2987490_puffyfluffy_teaser.png | 77760 | 2025-07-17 10:09:35 |
| - | 3005753_puffyfluffy_storiesoneyear.json | 6314 | 2025-07-17 07:15:08 |
| - | 3005753_puffyfluffy_storiesoneyear.png | 168863 | 2025-07-17 07:15:08 |
| - | 3008881_puffyfluffy_ages_speedsheet_statistics.json | 4968 | 2025-07-17 06:38:06 |
| - | 3008881_puffyfluffy_ages_speedsheet_statistics.png | 7492 | 2025-07-17 06:38:06 |
| - | 3048649_puffyfluffy_page_word_and_character_count.json | 6592 | 2025-07-16 23:15:14 |
| - | 3048649_puffyfluffy_page_word_and_character_count.png | 606971 | 2025-07-16 23:15:14 |
| - | 3090635_puffyfluffy_male_oc_request.doc | 24064 | 2025-07-16 15:12:44 |
| - | 3090635_puffyfluffy_male_oc_request.json | 24213 | 2025-07-16 15:12:44 |
| - | 3099587_puffyfluffy_1.json | 19524 | 2025-07-16 13:24:43 |
| - | 3099587_puffyfluffy_1.png | 21534 | 2025-07-16 13:24:43 |
| - | 3099588_puffyfluffy_2.json | 19524 | 2025-07-16 13:24:43 |
| - | 3099588_puffyfluffy_2.png | 20021 | 2025-07-16 13:24:43 |
| - | 3099589_puffyfluffy_3.json | 19524 | 2025-07-16 13:24:43 |
| - | 3099589_puffyfluffy_3.png | 20535 | 2025-07-16 13:24:43 |
| - | 3099590_puffyfluffy_4.json | 19524 | 2025-07-16 13:24:43 |
| - | 3099590_puffyfluffy_4.png | 20579 | 2025-07-16 13:24:43 |
| - | 3099592_puffyfluffy_impregnatorhidden.json | 19524 | 2025-07-16 13:24:43 |
| - | 3099592_puffyfluffy_impregnatorhidden.png | 15272 | 2025-07-16 13:24:43 |
| - | 3106373_puffyfluffy_comic_p1.json | 14333 | 2025-07-17 11:35:30 |
| - | 3106373_puffyfluffy_comic_p1.png | 265817 | 2025-07-17 11:35:30 |
| - | 3106374_puffyfluffy_comic_p2.json | 14333 | 2025-07-17 11:35:30 |
| - | 3106374_puffyfluffy_comic_p2.png | 219297 | 2025-07-17 11:35:30 |
| - | 3106375_puffyfluffy_comic_p3.json | 14333 | 2025-07-17 11:35:31 |
| - | 3106375_puffyfluffy_comic_p3.png | 160961 | 2025-07-17 11:35:31 |
| - | 3108926_puffyfluffy_skesis_nips.json | 6534 | 2025-07-16 11:55:42 |
| - | 3108926_puffyfluffy_skesis_nips.png | 289709 | 2025-07-16 11:55:42 |
| - | 3167605_puffyfluffy_extended_life_01_new.json | 12877 | 2025-07-16 01:31:34 |
| - | 3167605_puffyfluffy_extended_life_01_new.png | 48333 | 2025-07-16 01:31:34 |
| - | 3167606_puffyfluffy_extended_life_02.json | 12877 | 2025-07-16 01:31:34 |
| - | 3167606_puffyfluffy_extended_life_02.png | 25328 | 2025-07-16 01:31:34 |
| - | 3167609_puffyfluffy_extended_life_03.json | 12877 | 2025-07-16 01:31:34 |
| - | 3167609_puffyfluffy_extended_life_03.png | 18056 | 2025-07-16 01:31:34 |
| - | 3167610_puffyfluffy_extended_life_04.json | 12877 | 2025-07-16 01:31:35 |
| - | 3167610_puffyfluffy_extended_life_04.png | 21631 | 2025-07-16 01:31:35 |
| - | 3222533_puffyfluffy_aedans_penis_dad_son_diaper_story_line.json | 28485 | 2025-07-15 15:08:47 |
| - | 3222533_puffyfluffy_aedans_penis_dad_son_diaper_story_line.png | 124920 | 2025-07-15 15:08:47 |
| - | 3222535_puffyfluffy_aedans_penis_dad_son_diaper_story_line_sizing.json | 28485 | 2025-07-15 15:08:47 |
| - | 3222535_puffyfluffy_aedans_penis_dad_son_diaper_story_line_sizing.png | 295245 | 2025-07-15 15:08:47 |
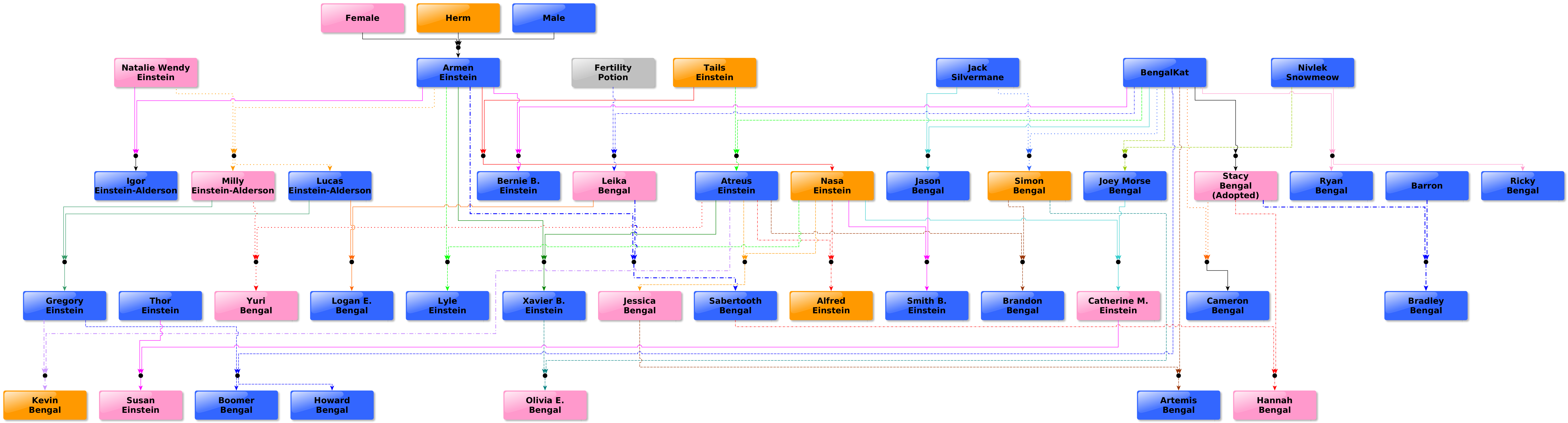
| - | 3282287_puffyfluffy_einstein_bengal_family_tree.json | 10268 | 2025-07-15 06:07:56 |
| - | 3282287_puffyfluffy_einstein_bengal_family_tree.png | 565752 | 2025-07-15 06:07:56 |
| - | 3468720_puffyfluffy_stories_page_word_character_count_2021_january.json | 5867 | 2025-07-13 20:53:01 |
| - | 3468720_puffyfluffy_stories_page_word_character_count_2021_january.png | 283271 | 2025-07-13 20:53:01 |
| - | 3469058_puffyfluffy_ages_in_stories.json | 5789 | 2025-07-14 18:28:06 |
| - | 3469058_puffyfluffy_ages_in_stories.png | 1566371 | 2025-07-14 18:28:06 |
| - | 3518443_puffyfluffy_princel_the_bunny_1_.json | 7200 | 2025-07-13 12:33:45 |
| - | 3518443_puffyfluffy_princel_the_bunny_1_.png | 228334 | 2025-07-13 12:33:45 |
| - | 3532251_puffyfluffy_the_end.json | 13779 | 2025-07-13 10:16:47 |
| - | 3532251_puffyfluffy_the_end.txt | 3473 | 2025-07-13 10:16:47 |
| - | 3819974_puffyfluffy_wolfe_family_halloween_2021.json | 13244 | 2025-07-12 10:27:37 |
| - | 3819974_puffyfluffy_wolfe_family_halloween_2021.txt | 2408 | 2025-07-12 10:27:37 |
| - | 3923704_puffyfluffy_hard_drive_space_20221902.json | 6235 | 2025-07-10 22:37:48 |
| - | 3923704_puffyfluffy_hard_drive_space_20221902.png | 15199 | 2025-07-10 22:37:48 |
| - | 3933437_puffyfluffy_rockyfennek_family_get_together.json | 11228 | 2025-07-10 21:10:22 |
| - | 3933437_puffyfluffy_rockyfennek_family_get_together.png | 548244 | 2025-07-10 21:10:22 |
| - | 3994131_puffyfluffy_sperm_on_sperm_pregnancy.json | 10434 | 2025-07-10 11:03:10 |
| - | 3994131_puffyfluffy_sperm_on_sperm_pregnancy.png | 107475 | 2025-07-10 11:03:10 |
| - | 3994133_puffyfluffy_cringe_thumbnail.json | 10434 | 2025-07-10 11:03:10 |
| - | 3994133_puffyfluffy_cringe_thumbnail.png | 192513 | 2025-07-10 11:03:10 |
| - | 4073153_puffyfluffy_jaden_dick.json | 12354 | 2025-07-10 03:40:53 |
| - | 4073153_puffyfluffy_jaden_dick.png | 362843 | 2025-07-10 03:40:53 |
| - | 4073180_puffyfluffy_jaden_dick_size_comparison.json | 12354 | 2025-07-10 03:40:53 |
| - | 4073180_puffyfluffy_jaden_dick_size_comparison.png | 708451 | 2025-07-10 03:40:53 |
| - | 4099367_puffyfluffy_why_proofreading_multiple_times_is_important.json | 8149 | 2025-07-09 17:54:19 |
| - | 4099367_puffyfluffy_why_proofreading_multiple_times_is_important.png | 285572 | 2025-07-09 17:54:19 |
| - | 4296155_puffyfluffy_rip_lasserres.json | 5297 | 2025-07-08 10:23:11 |
| - | 4296155_puffyfluffy_rip_lasserres.png | 9157 | 2025-07-08 10:23:11 |
| - | 4296862_puffyfluffy_blocked_ads_and_other_junk.json | 5225 | 2025-07-08 10:10:50 |
| - | 4296862_puffyfluffy_blocked_ads_and_other_junk.png | 87234 | 2025-07-08 10:10:50 |
| - | 4570753_puffyfluffy_hell_character_thumbnail.json | 23954 | 2025-07-04 01:02:32 |
| - | 4570753_puffyfluffy_hell_character_thumbnail.png | 113840 | 2025-07-04 01:02:32 |
| - | 4629219_puffyfluffy_philippine_love_island.json | 7360 | 2025-07-03 13:52:17 |
| - | 4629219_puffyfluffy_philippine_love_island.png | 7410580 | 2025-07-03 13:52:17 |
| - | 4636510_puffyfluffy_idrac_web_interface.json | 5304 | 2025-07-03 12:33:31 |
| - | 4636510_puffyfluffy_idrac_web_interface.png | 374979 | 2025-07-03 12:33:31 |
| - | 4636590_puffyfluffy_dell_r720_jumpers.jpg | 2732134 | 2025-07-03 12:32:33 |
| - | 4636590_puffyfluffy_dell_r720_jumpers.json | 5540 | 2025-07-03 12:32:33 |
| - | 4676043_puffyfluffy_family_tree.json | 9099 | 2025-07-03 05:39:06 |
| - | 4676043_puffyfluffy_family_tree.png | 701694 | 2025-07-03 05:39:06 |
| - | 4746623_puffyfluffy_lexie_goinghome_vs_now.jpg | 1446859 | 2025-07-02 16:36:21 |
| - | 4746623_puffyfluffy_lexie_goinghome_vs_now.json | 18890 | 2025-07-02 16:36:21 |
| - | 4746672_puffyfluffy_20230714_105910.jpg | 4368291 | 2025-07-02 16:36:21 |
| - | 4746672_puffyfluffy_20230714_105910.json | 18890 | 2025-07-02 16:36:21 |
| - | 4746674_puffyfluffy_20230714_110032.jpg | 2628551 | 2025-07-02 16:36:22 |
| - | 4746674_puffyfluffy_20230714_110032.json | 18890 | 2025-07-02 16:36:22 |
| - | 4746675_puffyfluffy_20230714_110043.jpg | 2449777 | 2025-07-02 16:36:22 |
| - | 4746675_puffyfluffy_20230714_110043.json | 18890 | 2025-07-02 16:36:22 |
| - | 4746677_puffyfluffy_20230714_113202.jpg | 2842368 | 2025-07-02 16:36:22 |
| - | 4746677_puffyfluffy_20230714_113202.json | 18890 | 2025-07-02 16:36:22 |
| - | 4794612_puffyfluffy_inkbunny_folder_size_11292023.json | 5623 | 2025-07-02 07:11:45 |
| - | 4794612_puffyfluffy_inkbunny_folder_size_11292023.png | 8266 | 2025-07-02 07:11:45 |
| - | 5114467_puffyfluffy_fur_human_history.doc | 41472 | 2025-06-29 19:32:15 |
| - | 5114467_puffyfluffy_fur_human_history.json | 31741 | 2025-06-29 19:32:15 |
| - | 5246500_puffyfluffy_hanna_-_the_ballad_of_izzy_and_jag_-_v1.0.json | 26280 | 2025-06-28 15:38:02 |
| - | 5246500_puffyfluffy_hanna_-_the_ballad_of_izzy_and_jag_-_v1.0.mp3 | 3848652 | 2025-06-28 15:38:02 |
| - | 5246502_puffyfluffy_hanna_-_the_ballad_of_izzy_and_jag_-_v1.1.json | 26280 | 2025-06-28 15:38:02 |
| - | 5246502_puffyfluffy_hanna_-_the_ballad_of_izzy_and_jag_-_v1.1.mp3 | 3848832 | 2025-06-28 15:38:02 |
| - | 5246504_puffyfluffy_hanna_-_the_ballad_of_izzy_and_jag_-_v2.0.json | 26280 | 2025-06-28 15:38:03 |
| - | 5246504_puffyfluffy_hanna_-_the_ballad_of_izzy_and_jag_-_v2.0.mp3 | 4699968 | 2025-06-28 15:38:03 |
| - | 5246506_puffyfluffy_hanna_-_the_ballad_of_izzy_and_jag_-_v2.1.json | 26280 | 2025-06-28 15:38:03 |
| - | 5246506_puffyfluffy_hanna_-_the_ballad_of_izzy_and_jag_-_v2.1.mp3 | 4698411 | 2025-06-28 15:38:03 |
| - | 5246510_puffyfluffy_hanna_music_album_cover.json | 26280 | 2025-06-28 15:38:03 |
| - | 5246510_puffyfluffy_hanna_music_album_cover.png | 1840928 | 2025-06-28 15:38:03 |
| - | 7 Years Cubnapped - Full Story - Single File.doc | 598528 | 2019-02-12 01:04:55 |
| - | 7 Years Cubnapped - Full Story - Single File.json | 550010 | 2019-02-12 01:04:55 |
| - | 7 Years Cubnapped - Part 20 (END).doc | 195072 | 2019-02-12 00:41:59 |
| - | 7 Years Cubnapped - Part 20 (END).json | 186372 | 2019-02-12 00:41:59 |
| - | :).json | 4025 | 2020-01-12 14:02:13 |
| - | :).png | 138655 | 2020-01-12 14:02:13 |
| - | :o.jpeg | 38466 | 2020-01-11 16:43:51 |
| - | :o.json | 4024 | 2020-01-11 16:43:51 |
| - | AMA - Wolfe Family (SFW_NSFW Welcome).json | 7801 | 2018-11-23 02:55:01 |
| - | AMA Letters 1 - Wolfe Family.json | 30120 | 2018-11-23 06:04:41 |
| - | Aedan Dickinson's Penis.json | 25674 | 2020-07-30 17:05:21 |
| - | Aedan Dickinson's Penis[0].png | 124920 | 2020-07-30 17:05:21 |
| - | Aedan Dickinson's Penis[1].png | 295245 | 2020-07-30 17:05:21 |
| - | Ages Speedsheet Statistics.json | 4900 | 2020-01-12 13:28:31 |
| - | Ages Speedsheet Statistics.png | 7492 | 2020-01-12 13:28:32 |
| - | Ages in Stories Update - 2021 February.json | 4679 | 2021-02-09 02:54:34 |
| - | Ages in Stories Update - 2021 February.png | 1566371 | 2021-02-09 02:54:39 |
| - | Ages in Stories Update.json | 6052 | 2020-01-11 12:54:19 |
| - | Ages in Stories Update.png | 621533 | 2020-01-11 12:54:19 |
| - | Audio.json | 3979 | 2020-01-11 14:38:24 |
| - | Audio.mpga | 1280626 | 2020-01-11 14:38:25 |
| - | Bedroom CYOA.json | 4126 | 2020-01-12 00:26:26 |
| - | Bedroom CYOA.png | 6525 | 2020-01-12 00:26:26 |
| - | Blocked ADs and Other Junk.json | 4527 | 2022-12-25 11:31:38 |
| - | Blocked ADs and Other Junk.png | 87234 | 2022-12-25 11:31:39 |
| - | Cain and Izzy.json | 7767 | 2018-11-23 01:08:23 |
| - | Cain and Izzy.png | 9108 | 2018-11-23 01:08:23 |
| - | Current Ages Up to Story 26 (Onai and Luna's Cave Adventure).json | 4998 | 2018-12-10 05:31:25 |
| - | Current Ages Up to Story 26 (Onai and Luna's Cave Adventure).png | 341414 | 2018-12-10 05:31:25 |
| - | Current Hard Drive Space xD.json | 5579 | 2022-02-20 12:46:44 |
| - | Current Hard Drive Space xD.png | 15199 | 2022-02-20 12:46:44 |
| - | Current ages up to Story 16 (Fang and Vapor - Driving Lessons).json | 5554 | 2018-11-23 12:30:57 |
| - | Current ages up to Story 16 (Fang and Vapor - Driving Lessons).png | 140306 | 2018-11-23 12:30:57 |
| - | Dell R720 Jumpers (for journal).jpeg | 2732134 | 2023-08-16 10:58:55 |
| - | Dell R720 Jumpers (for journal).json | 4758 | 2023-08-16 10:58:54 |
| - | Doe Fucking.json | 12100 | 2020-04-26 21:32:11 |
| - | Doe Fucking[0].png | 265817 | 2020-04-26 21:32:11 |
| - | Doe Fucking[1].png | 219297 | 2020-04-26 21:32:11 |
| - | Doe Fucking[2].png | 160961 | 2020-04-26 21:32:11 |
| - | Einstein_BengalKat Family Tree Visualized.json | 11070 | 2020-09-09 20:19:33 |
| - | Einstein_BengalKat Family Tree Visualized.png | 512196 | 2020-09-09 20:19:37 |
| - | Evil grin.jpeg | 46963 | 2019-02-01 03:25:39 |
| - | Evil grin.json | 4797 | 2019-02-01 03:25:39 |
| - | Extended Life - Chapter 06.json | 4410 | 2020-01-12 13:26:16 |
| - | Extended Life - Chapter 06.txt | 204 | 2020-01-12 13:26:16 |
| - | Extended Life Comic (Almost But Not).json | 11307 | 2020-06-18 18:04:49 |
| - | Extended Life Comic (Almost But Not)[0].png | 48333 | 2020-06-18 18:04:49 |
| - | Extended Life Comic (Almost But Not)[1].png | 25328 | 2020-06-18 18:04:49 |
| - | Extended Life Comic (Almost But Not)[2].png | 18056 | 2020-06-18 18:04:49 |
| - | Extended Life Comic (Almost But Not)[3].png | 21631 | 2020-06-18 18:04:49 |
| - | FuCUBable Magazine Vol. 1 - TEASER.json | 18464 | 2018-11-23 10:37:10 |
| - | FuCUBable Magazine Vol. 1 - TEASER.png | 791663 | 2018-11-23 10:37:11 |
| - | Fur Human History.doc | 41472 | 2024-07-10 10:41:41 |
| - | Fur Human History.json | 30802 | 2024-07-10 10:41:41 |
| - | I want your Male OC in my story.doc | 24064 | 2020-09-26 20:56:55 |
| - | I want your Male OC in my story.json | 21536 | 2020-09-26 20:56:53 |
| - | Izzy's House Blueprint.json | 9178 | 2018-11-23 10:21:22 |
| - | Izzy's House Blueprint[0].png | 26284 | 2018-11-23 10:21:22 |
| - | Izzy's House Blueprint[1].png | 20576 | 2018-11-23 10:21:23 |
| - | Izzy's Psychological Hospital Admittance Form.json | 8545 | 2019-04-19 06:15:44 |
| - | Izzy's Psychological Hospital Admittance Form[0].png | 62501 | 2019-04-19 06:15:44 |
| - | Izzy's Psychological Hospital Admittance Form[1].png | 66627 | 2019-04-19 06:15:45 |
| - | Jaden's Cock.json | 10809 | 2022-06-22 11:31:23 |
| - | Jaden's Cock[0].png | 362843 | 2022-06-22 11:31:23 |
| - | Jaden's Cock[1].png | 708451 | 2022-06-22 11:31:23 |
| - | Jag Damien Tiger.json | 6294 | 2020-01-17 14:42:59 |
| - | Jag Damien Tiger.png | 373469 | 2020-01-17 14:42:59 |
| - | Just a teaser.json | 4161 | 2020-01-11 14:33:57 |
| - | Just a teaser.png | 9650 | 2020-01-11 14:33:57 |
| - | Just a test - ignore this - Again....json | 6968 | 2019-03-05 04:53:26 |
| - | Just a test - ignore this - Again...[0].png | 922 | 2019-03-05 04:53:26 |
| - | Just a test - ignore this - Again...[1].png | 340 | 2019-03-05 04:53:26 |
| - | Just a test - ignore this.json | 4054 | 2019-03-05 04:51:52 |
| - | Just a test - ignore this.png | 956 | 2019-03-05 04:51:52 |
| - | Just a test upload.json | 6536 | 2023-08-13 10:29:18 |
| - | Just a test upload.png | 7410580 | 2023-08-13 10:29:19 |
| - | Lexie - My Puppy - Obituary.json | 16745 | 2023-10-29 12:47:18 |
| - | Lexie - My Puppy - Obituary[0].jpeg | 1446859 | 2023-10-29 12:47:16 |
| - | Lexie - My Puppy - Obituary[1].jpeg | 4368291 | 2023-10-29 12:47:17 |
| - | Lexie - My Puppy - Obituary[2].jpeg | 2628551 | 2023-10-29 12:47:18 |
| - | Lexie - My Puppy - Obituary[3].jpeg | 2449777 | 2023-10-29 12:47:18 |
| - | Lexie - My Puppy - Obituary[4].jpeg | 2842368 | 2023-10-29 12:47:18 |
| - | Male OC Winners!!!.json | 16608 | 2020-09-27 02:27:02 |
| - | Male OC Winners!!![0].png | 21534 | 2020-09-27 02:27:00 |
| - | Male OC Winners!!![1].png | 20021 | 2020-09-27 02:27:01 |
| - | Male OC Winners!!![2].png | 20535 | 2020-09-27 02:27:02 |
| - | Male OC Winners!!![3].png | 20579 | 2020-09-27 02:27:02 |
| - | Male OC Winners!!![4].png | 15272 | 2020-09-27 02:27:03 |
| - | Map Agrarerin.json | 12930 | 2018-11-23 13:33:32 |
| - | Map Agrarerin[0].png | 1646567 | 2018-11-23 13:33:32 |
| - | Map Agrarerin[1].png | 5372610 | 2018-11-23 13:33:32 |
| - | Medical Treatments of Various Diseases and STDs.json | 13648 | 2020-01-11 13:22:25 |
| - | Medical Treatments of Various Diseases and STDs[0].doc | 18944 | 2020-01-11 13:22:25 |
| - | Medical Treatments of Various Diseases and STDs[1].png | 51854 | 2020-01-11 13:22:25 |
| - | My Inkbunny Folder Size.json | 4881 | 2023-12-03 11:43:54 |
| - | My Inkbunny Folder Size.png | 8266 | 2023-12-03 11:43:54 |
| - | Need Help with Characters.json | 23129 | 2023-07-05 10:35:14 |
| - | Need Help with Characters.png | 113840 | 2023-07-05 10:35:14 |
| - | Not a Halloween Story But Is... WHAT?.json | 9115 | 2021-11-08 20:53:34 |
| - | Not a Halloween Story But Is... WHAT?.txt | 1349 | 2021-11-08 20:53:34 |
| - | Page Word and Character Count.json | 5732 | 2020-03-13 19:30:39 |
| - | Page Word and Character Count.png | 606971 | 2020-03-13 19:30:40 |
| - | Pepper and Shade Day Out in Orion City (Non-Canon).json | 13637 | 2020-01-11 22:40:13 |
| - | Pepper and Shade Day Out in Orion City (Non-Canon)[0].png | 45403 | 2020-01-11 22:40:13 |
| - | Pepper and Shade Day Out in Orion City (Non-Canon)[1].jpeg | 1007686 | 2020-01-11 22:40:14 |
| - | Poor Pepper!!!.json | 7343 | 2018-11-23 07:16:15 |
| - | Poor Pepper!!![1].png | 10842 | 2018-11-23 07:16:15 |
| - | Pregnancy.json | 6510 | 2018-11-23 14:10:19 |
| - | Pregnancy.png | 202512 | 2018-11-23 14:10:20 |
| - | Princel Lapin.json | 6467 | 2021-03-21 08:45:33 |
| - | Princel Lapin.png | 228334 | 2021-03-21 08:45:35 |
| - | RIP Lasserres'.json | 4556 | 2022-12-25 11:18:01 |
| - | RIP Lasserres'.png | 9157 | 2022-12-25 11:18:01 |
| - | Rambling Notes.json | 4525 | 2020-01-11 19:16:06 |
| - | Rambling Notes.png | 4431087 | 2020-01-11 19:16:06 |
| - | Saturday! Saturday! Saturday!.json | 4114 | 2020-01-17 17:06:27 |
| - | Saturday! Saturday! Saturday!.png | 77760 | 2020-01-17 17:06:27 |
| - | SkekHo - Skeksis Nips.json | 5673 | 2020-09-27 06:47:56 |
| - | SkekHo - Skeksis Nips.png | 289709 | 2020-09-27 06:47:57 |
| - | Snail.json | 4987 | 2018-11-24 00:38:43 |
| - | Snail.png | 35393 | 2018-11-24 00:38:43 |
| - | Sperm on Sperm Fun.json | 8991 | 2022-04-24 10:05:03 |
| - | Sperm on Sperm Fun[0].png | 107475 | 2022-04-24 10:05:03 |
| - | Sperm on Sperm Fun[1].png | 192513 | 2022-04-24 10:05:03 |
| - | Spreadsheet Details.json | 4457 | 2020-02-04 01:15:06 |
| - | Spreadsheet Details.png | 7492 | 2020-02-04 01:15:06 |
| - | Stories Page, Word and Character Count - 2021 January.json | 5262 | 2021-02-08 22:37:22 |
| - | Stories Page, Word and Character Count - 2021 January.png | 283271 | 2021-02-08 22:37:23 |
| - | Stories Page, Word and Character Count.json | 5857 | 2018-11-24 09:44:32 |
| - | Stories Page, Word and Character Count.png | 155398 | 2018-11-24 09:44:33 |
| - | Stories Teaser!.json | 4914 | 2018-11-23 02:32:27 |
| - | Stories in Folder.json | 5456 | 2018-11-23 13:04:36 |
| - | Stories in Folder.png | 575684 | 2018-11-23 13:04:36 |
| - | Story Release Dates - One Year.json | 5550 | 2020-02-01 07:03:16 |
| - | Story Release Dates - One Year.png | 168863 | 2020-02-01 07:03:16 |
| - | Story Teaser!.json | 4879 | 2018-11-23 01:08:37 |
| - | Syringe and Needle from "Nighttime Awakenings" story.json | 6044 | 2018-11-23 17:01:18 |
| - | Syringe and Needle from "Nighttime Awakenings" story.png | 85660 | 2018-11-23 17:01:18 |
| - | Tib and Katia Family Tree - Non-Canon.json | 6036 | 2018-12-20 13:31:03 |
| - | Tib and Katia Family Tree - Non-Canon.png | 181931 | 2018-12-20 13:31:03 |
| - | Tib and Katia Future Family Tree ????? - Incomplete.json | 6969 | 2018-12-17 16:00:40 |
| - | Tib and Katia Future Family Tree ????? - Incomplete.png | 25070 | 2018-12-17 16:00:40 |
| - | Trick or Treat 2018 - Wolfe Family.doc | 30720 | 2018-11-24 10:21:02 |
| - | Trick or Treat 2018 - Wolfe Family.json | 26520 | 2018-11-24 10:21:02 |
| - | Vapor's Parents Funeral Service at Church.json | 6210 | 2018-11-23 01:30:15 |
| - | War. War Never Changes....json | 12791 | 2021-04-03 14:25:01 |
| - | War. War Never Changes....txt | 3473 | 2021-04-03 14:25:02 |
| - | Why Proofreading Multiple Times is Important....json | 7334 | 2022-07-13 10:52:07 |
| - | Why Proofreading Multiple Times is Important....png | 285572 | 2022-07-13 10:52:08 |
| - | Willow's House Blueprints_Layout.json | 8291 | 2018-11-23 00:49:34 |
| - | Wolfe Family Tree V3.json | 7572 | 2023-09-13 10:24:47 |
| - | Wolfe Family Tree V3.png | 701694 | 2023-09-13 10:24:47 |
| - | Wolfe_Dawn-Tiger Family Get-Together Orgy.json | 9467 | 2022-03-06 11:12:47 |
| - | Wolfe_Dawn-Tiger Family Get-Together Orgy.png | 548244 | 2022-03-06 11:12:47 |
| - | iDRAC Web Interface (For a journal).json | 4606 | 2023-08-16 10:57:22 |
| - | iDRAC Web Interface (For a journal).png | 374979 | 2023-08-16 10:57:22 |